四川在线记者 王眉灵
“五一”小长假期间,四川哪些高速公路易堵?如何避堵?4月25日,省交通运输综合行政执法总队(厅高管局)、省公安厅交通警察总队联合发布相关“研判报告”,为公众提供避堵“攻略”。据悉,这也是两个总队首次联合发布类似报告。
根据研判,小长假期间,全省高速公路网将迎来新一轮出行高峰,预计总车流量超过1700万辆,日均流量达到342万辆,同比2020年“五一”假期将增长15.7%。
![]()
从出行车流来看,预计4月29日车流量开始缓慢提升,4月30日14时开始路网交通压力逐渐增大,5月1日路网流量达到最高峰381.90万辆,5月4日路网流量达到次高峰340.29万辆,节后路网流量逐渐回落。预计5月1日上午11时车流量达到整个五一假期的最大值,小时车流量达到30.04万辆,相比平日同时刻车流量增长74.1%。建议公众错峰出行。
![]()
从分布来看,路网车流量围绕成都等中心城市呈放射状分布,成都市周边各主线站以及连通主线站的环线高速车流量最为密集,发生拥堵的可能性较大。成绵、成绵复线、成自泸、成雅、成德南、成渝等高速预计迎来高出行流量,遂渝、渝蓉高速将承受较大进出川流量压力。
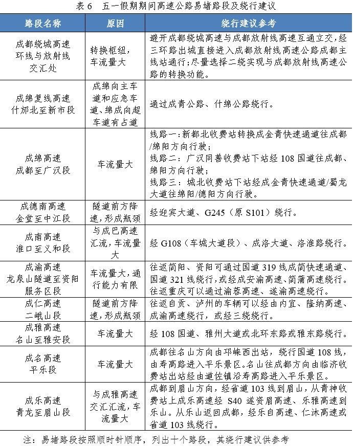
综合分析高速公路路段流量、无法撤场施工路段,预计假期这些路段易堵,并给出绕行建议。
![]()
需要提醒的是,小长假期间,全省高速公路对7座(含7座)以下载客车辆实施免费通行政策,免费时间为2021年5月1日0时至5日24时,以车辆驶离出口收费车道的时间为准。期间,危险化学品运输车辆禁止通行高速公路,重点时段禁止三轴(含三轴)以上(不含鲜活农产品运输车)重型货运车辆进入高速公路。
编辑:王娉婷
责任编辑:马莉莎

0