![]()
记者7日从教育部网站获悉,教育部办公厅日前公布2021—2022学年面向中小学生的全国性竞赛活动名单。
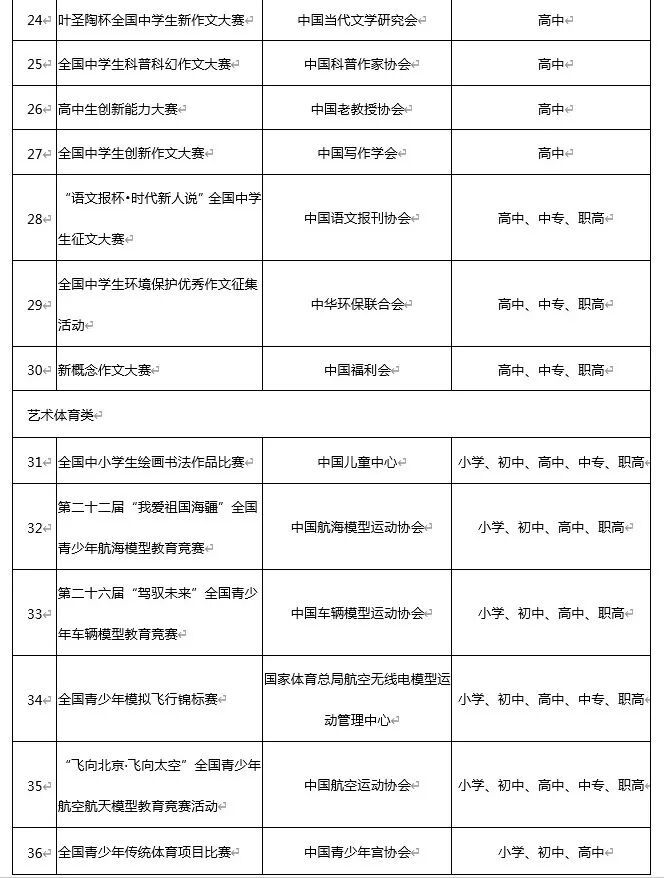
由主办单位自主申报,经组织专家进行评审、公示和复核等程序,确定“第五届全国青少年人工智能创新挑战赛”等36项竞赛活动为2021—2022学年面向中小学生的全国性竞赛活动。
通知要求,要进一步规范竞赛管理工作,引导学生和家长坚决不参加名单以外违规举办的竞赛活动,切实减轻学生过重课外负担。人员聚集的竞赛具体举办时,主办单位须报当地新冠肺炎疫情防控部门同意。
![]()
![]()
![]()
编辑:陈翠
![]()
记者7日从教育部网站获悉,教育部办公厅日前公布2021—2022学年面向中小学生的全国性竞赛活动名单。
由主办单位自主申报,经组织专家进行评审、公示和复核等程序,确定“第五届全国青少年人工智能创新挑战赛”等36项竞赛活动为2021—2022学年面向中小学生的全国性竞赛活动。
通知要求,要进一步规范竞赛管理工作,引导学生和家长坚决不参加名单以外违规举办的竞赛活动,切实减轻学生过重课外负担。人员聚集的竞赛具体举办时,主办单位须报当地新冠肺炎疫情防控部门同意。
![]()
![]()
![]()
编辑:陈翠
Copyright © 2006-2024 WWW.ZGM.CN 自贡网 All Rights Reserved. 自贡日报社 主办
地址:四川省自贡市汇川路1240号自贡报业大楼 电话:0813-8220769 8220773 邮箱:webmaster@zgm.cn
互联网新闻信息服务许可证编号:51120190016 蜀ICP备11013724号 川公网安备51030002000105号
信息网络传播视听节目许可证编号:1-23-3-2-0008
涉本网站网络内容从业人员违法违规行为举报电话:0813-8220769 网络内容从业人员违法违规行为举报
涉未成年人投诉举报电话:0813-8220770 电子邮箱:wcn@zgm.cn | 涉互联网算法推荐专项举报渠道
中国互联网举报中心举报电话: 12377 | 涉本网站违法和不良信息举报电话:0813-8220770 | 涉企举报专区
食品安全投诉举报电话:0813-2988060 电子邮箱:zgsscjgjyjk@163.com

0