李轶寒 川观新闻记者 陈松
2022年元旦假期将至,为保障广大群众节日出行安全,四川公安交警发布元旦假期“两公布一提示”,提醒广大交通参与者合理选择出行时间、出行路线和出行方式,避开出行高峰、易堵路段,做到文明驾驶,平安出行。
根据国务院办公厅2022年节假日安排,元旦假期间,高速公路不执行小型客车免费通行的政策。
2022年1月1日至3日,全省高速公路禁止危险化学品运输车辆通行,暂停对运输超限超载不可解体物品车辆允许通行高速公路的意见反馈。出行高峰1月1日上午8时至12时、返程高峰1月3日12时至20时,禁止三轴(含三轴)以上(不含鲜活农产品运输车)重型货车进入高速公路。其他时段,高速交警将根据辖区路网车流变化,适时采取暂缓放行、间断放行的临时交通管制措施。
同时,对确需通过高速公路运输机场航空燃油、高速公路加油站所需燃油以及涉及民生所需等特殊情况下的危化品运输车辆,在监管下安全行驶,就近、短暂通过高速公路。元旦假期间,高速公路施工路段一律停止作业,对因特殊情况不能撤场的施工路段,将严格规范施工区域相关警示提示标志及安全防护设施。
据气象部门信息,元旦期间以多云或晴天为主,基本无恶劣天气,适宜外出。结合我省疫情防控情况和小长假出行特点,预计元旦假期,群众出行以省内探亲、短途出游为主,多集中在成都及其周边地区,部分通往冬季热门景区的路段流量将较大增长。
其中:
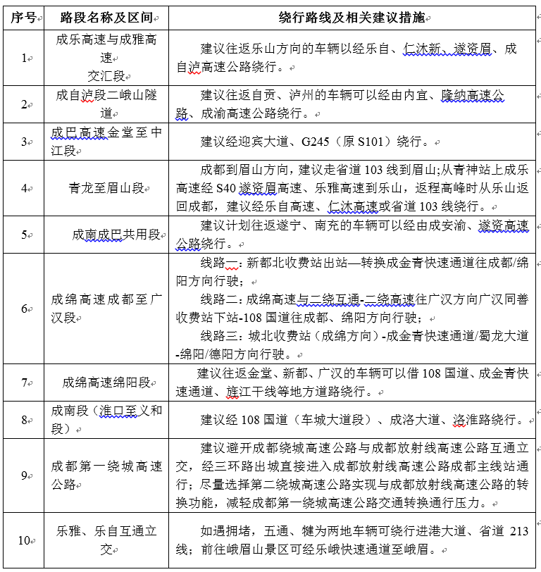
高速公路主要拥堵易发路段


出行前请规划好出行路线,密切注意天气变化,尽量避开高峰时段出行,确保行车安全。对车况进行全面检查,重点对车辆方向盘、刹车、轮胎等装置进行检查,要确保在车辆状况和各机件良好的前提下上道路行驶,防止车辆出现故障,避免不必要的麻烦。
节日期间,请密切关注疫情形势。如需出行,请提前通过中国政府网及国务院客户端小程序查询目的地的最新疫情防控政策,主动配合当地疫情防控措施,途中做好个人防护。
一盔一带,安全常在。正确佩戴安全头盔、规范使用安全带能够有效降低交通事故死亡风险。骑乘车出行请戴好安全头盔,驾乘车请系好安全带。驾车带儿童出行时,请为儿童选择适合其年龄、体重的儿童安全座椅,切忌怀抱儿童或让儿童坐在副驾驶位置。
驾驶车辆在公路上行驶时请控制车速。车辆如在道路上发生故障或交通事故,牢记“车靠边、人撤离、即报警”九字警句,开启车辆双闪灯,将车辆迅速移至右侧路肩或就近停车带;车辆无法移动时,驾乘人员迅速下车,自行转移至安全地带,严禁在车内或公路逗留。
节日期间驾车出行,请保持平和心态,不开斗气车,不强行超车、强行会车,不随意变更车道或在车流中穿梭抢行。如遇道路流量大,发生交通拥堵时,请依次排队通行,切莫占用应急车道,以免影响救援车辆通过。拼车、租车、自驾车出游的群众,请勿乘坐超员车辆。
编辑:王娉婷
责任编辑:冉华阳

0