自贡网记者 欧亚非
6月6日,《自贡市推行“免申即享”优化营商环境改革方案》正式出炉。作为惠民助企新政,社会各界表示广泛关注,日前,记者对此进行了深入采访,带来了《方案》的详细解读。

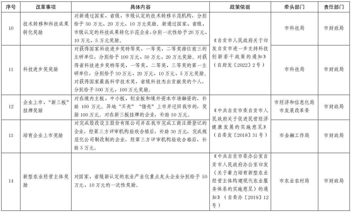
此次推出的《方案》,改革目标正是以市场主体需求为导向,通过“减流程、压时限、快兑现”改革,着力解决政策落地难、企业和群众对政策“不知晓、不会用”等问题。我市按照先行先试、稳步推进的原则,对现有惠企政策进行了梳理,并结合工作实际,制定出第一批、共20项“免申即享”事项清单,后续将根据实际情况适时增加。



那么,各企业十分关心的具体兑现流程怎么做呢?该《方案》中明确,在审核资格方面,市级牵头部门对照“免申即享”事项,按照“即审即办”原则,确认符合政策规定的享受对象, 及时明确奖励方案,包括政策规定、认定依据、享受对象名称、资金来源等,按程序审定后及时报送财政部门。随后,在下达预算方面,财政部门根据清单牵头部门制定的奖励方案,在3个工作日内将预算下达到牵头部门,专项用于财政扶持资金兑付。在兑现奖补方面,各牵头部门收到财政部门下达的预算资金后,在2个工作日内办理预算资金支付手续后兑付给企业。此外,《方案》中要求如遇特殊情况,市级“免申即享”清单中涉及市、区县财力共担的事项,由市级财政先行兑付资金,事后按政策规定实行市与区县财政结算。

“最大限度精简审批环节、优化工作流程,分类落实政策。”相关负责人向记者介绍,我市对已经明确的惠企政策,相关政策牵头部门直接向财政部门申请后,及时将资金兑付至企业。对不需要企业申报、属日常性工作或不涉及国家和企业秘密的惠企政策,根据该《方案》实行“免申即享”,符合条件的企业免予申报、直接享受。对确需申报的实行“一窗兑现”,按相关规定办理。
编辑:余凤
责任编辑:马莉莎
编审:吴山冠

0