中美两大AI巨头同框出现?一张截图中,图片左侧为OpenAI的首席执行官山姆·奥特曼,而右侧则为最近在短视频和直播界爆火的AI知识付费达人李一舟。
日前, OpenAI发布的文生视频模型Sora火爆出圈,网上也出现各种“AI付费课程”,几十元至百元就号称能从入门小白到大神,其中就包括自称清华博士的李一舟。
作为AI培训付费课程领域的头部博主,李一舟此前曾推出了AI课程《每个人的人工智能课》,原价999元,现价199元。数据显示,该课程一年内卖出约25万套,销售额约5000万。
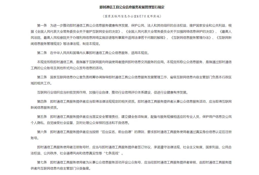
2月22日,坐拥万千狂热粉丝的李一舟个人视频号已被禁止关注。此外,除李一舟抖音橱窗里的书籍依旧在售外,其AI课程已经在微信视频号、小红书等平台下架。不仅如此,用于售卖课程的微信小程序“一舟一课”也被暂停服务,原因是违反《即时通信工具公众信息服务发展管理暂行规定》(以下简称《规定》)。

学员回忆
被“割”的一批人
王先生(化名)早在2023年11月29日就曾购买了李一舟的课程,他向记者表示:“毫无疑问,感觉自己成为了被割的那一批人,我花了199元购买了,承诺的课程变成了广告,感觉40节课的内容可以说‘一言难尽’,购买后我在抖音看了最后一节的一半,就显示我观看了29%,里面的内容大概就是分享李一舟他喜欢看实体书。我购买的套餐中还涵盖了三天的直播课,感觉就是直接打了两天的广告,他还说199元只能大概了解课程内容,后面售价3980元的课程才是真正的课程,各种退款的方式都尝试了,都不行,现在想起来还是觉得很膈应人。”

然而被“割韭菜”的不止王先生一人。据20日网络流传的群聊截图显示,李一舟的某个AI实战训练营群疑似遭到助教解散。助教在群内直言不讳地表示,如果觉得自己的能力超过一舟老师,或者粉丝数量众多,都可以申请退群。助教还声称:“今天的课程是变现思路和技巧,如果不想听,我可以解散群,没关系的,自己不学,做什么都觉得自己是韭菜。”学员们对此反应强烈,纷纷表示“解散可以,退款就行”。随后,群聊截图显示“无法在已解散的群聊中发送消息”。尽管当时课程群疑似解散,李一舟本人仍在直播平台上继续售卖Al课程。

近一年多来,李一舟凭借其199元的AI课程在抖音平台上吸引了上百万粉丝。近期更是在朋友圈大肆宣传,以原价999元现价199元的价格售卖Al课。数据显示,李一舟的Al课《每个人的人工智能课》在过去一年内售出了约25万套,销售额高达约5000万元。
律师解读
可能触犯“信息真实性底线”
李一舟的微信小程序有可能违反了《规定》中的哪项条款?如涉嫌盗用AI绘图模型、服务商提供内容侵权以及大模型服务未备案等问题的法律后果和可能面临的法律责任又是什么?带着诸多问题,记者联系到了泰和泰律师事务所从事数字经济法律服务的陈福中律师。
陈福中谈到,《即时通信工具公众信息服务发展管理暂行规定》是国家网信办于2014年8月颁布的一个用于规范即时通信工具公众信息服务的部门规章,该规定主要是对即时通信工具公众信息服务的提供者和使用者提出了一些监管要求,主要包括资质、实名制、使用规范、备案、时政新闻发布或转载、安全管理责任等。大家平时用的诸如微信公众号、小程序就属于“即时通信工具公众信息服务”。

李一舟的小程序如果是因为违反《规定》被暂停服务的话,可能是当中的第六条第二款“即时通信工具服务使用者注册账号时,应当与即时通信工具服务提供者签订协议,承诺遵守法律法规、社会主义制度、国家利益、公民合法权益、公共秩序、社会道德风尚和信息真实性等‘七条底线’。”这是由网络名人达成的共识。从目前媒体报道的情况来看,可能是由于涉嫌虚假宣传,触犯了“信息真实性底线”。
另一方面,如果李一舟存在所谓盗用AI绘图模型,主要可能涉及侵犯软件著作权方面的问题,但这个问题比较复杂,具体AI模型的著作权权属是否清晰、是否是开源软件、如果是开源软件使用的是何种开源协议、李一舟所使用的模型与权利人主张的模型是否具有同一性等,都要结合具体情况和证据材料深入分析才可能得出是否侵权的结论。如果构成侵权,在法律上面临的法律责任主要是停止侵权行为、赔礼道歉和赔偿损失等民事责任。
很多购买李一舟直播课的消费者表示,199元的课程基本上学不到什么信息,完全是骗人,还有的消费者刚付完钱就被助教踢出直播间。那么李一舟是否涉及诈骗?购买了李一舟课程的消费者又可以寻求哪些法律救济途径?
陈福中表示,所谓诈骗,是指以非法占有为目的,用虚构事实或者隐瞒真相的方法,骗取数额较大的公私财物的行为。消费者所称的“学不到什么东西”,距离“以非法占有为目的”还有较大距离,从目前了解到的情况来看,构成诈骗的可能性较低。购买了李一舟课程的消费者,如果认为李一舟存在虚假宣传行为,可以向市场监管部门或者消费者权益保护部门投诉。同时陈福中也表示,“AI技术是有较高门槛的,如果指望看几个短视频就能掌握多么精深的知识和技术,我想那是不现实的,如果真有浓厚兴趣,建议还是要进行专业学习。”
专家建议
敲响一记“警钟”
中国信息协会常务理事、国研新经济研究院创始院长朱克力22日在接受记者采访时表示,李一舟人工智能课程被下架,无疑给当前火热的AI付费课程市场敲响了一记警钟。这一事件不仅关乎李一舟个人的信誉和未来,更折射出整个行业在快速发展背后所潜藏的问题。从表面上看,李一舟的课程似乎满足了大众对于AI技术的渴望与好奇。在OpenAI的文生视频模型Sora引发广泛关注后,人们对于AI技术的兴趣达到了前所未有的高度。但这种兴趣背后,往往伴随着对技术的误解和盲目崇拜。

“李一舟的课程宣传中,几十元至百元就能从入门小白变身大神的承诺,无疑迎合了这种心理,但却忽略了AI技术的复杂性和深度。事实上,真正的人工智能技术需要深厚的数学、编程和算法基础,绝非短时间内可以速成的。李一舟的课程被下架,很可能是因为其宣传与实际内容不符,存在夸大其词、误导消费者的嫌疑。这种行为不仅损害了消费者的权益,也对整个AI教育行业造成了负面影响。”
朱克力说,“李一舟人工智能课程被下架是个典型案例,揭示出当前AI教育行业存在的问题与挑战。对消费者来说,选择课程时需要保持理性,不要被夸大宣传所迷惑。对于行业来说,则需加强监管和自律,确保课程质量与真实性,为AI技术普及和发展创造一个健康有序的环境。”
(图片源自网络截图)
编辑:余凤
责任编辑:李钰华
编审:吴山冠

0