马上就到元旦了
四川省交通运输厅发布
元旦四川交通出行指南
有出行计划的小伙伴注意
2026年元旦假期高速公路通行不免费
另外
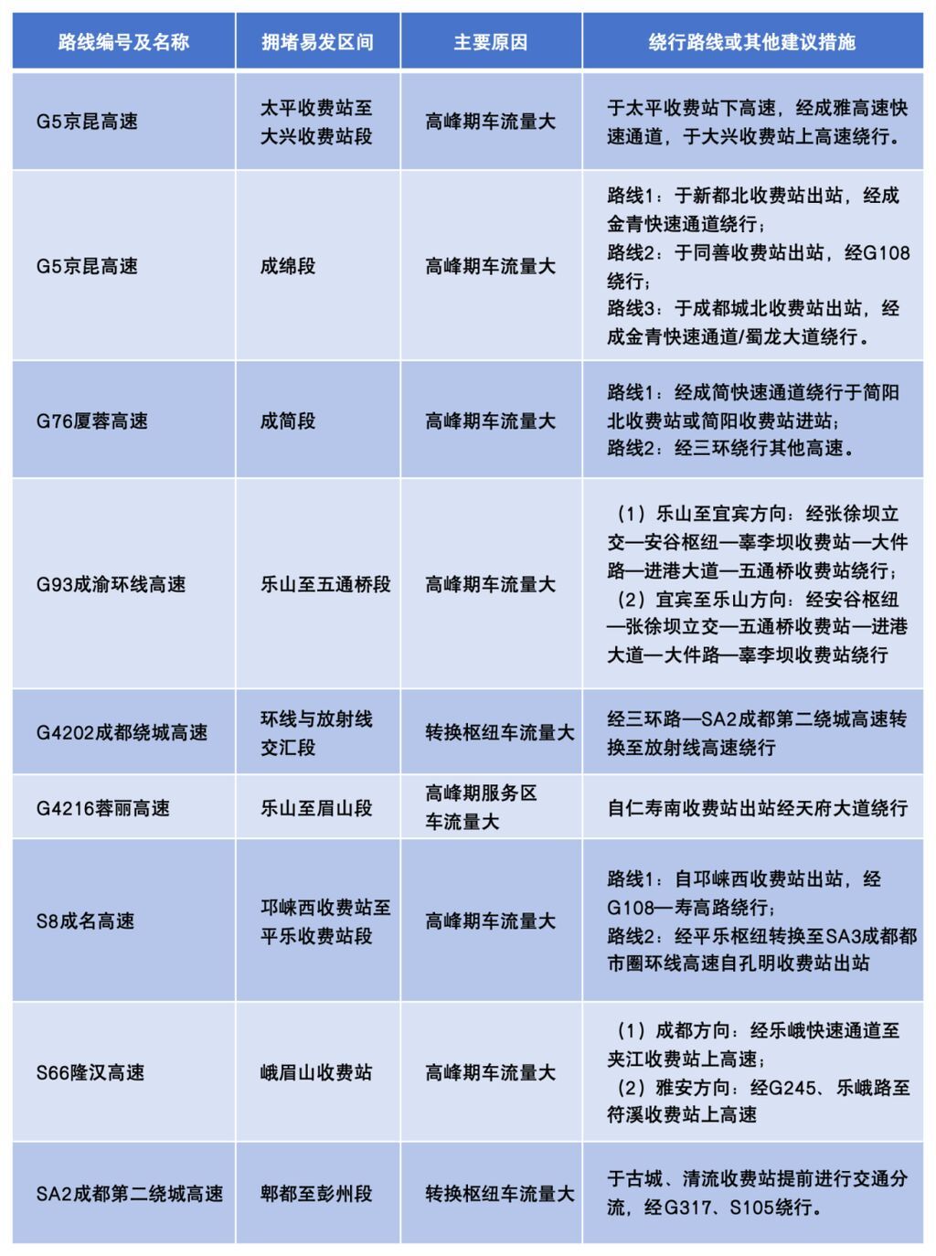
哪些路段、哪些时段最拥堵?
一起来看






















编辑:余凤
责任编辑:陈翠
编审:张宏彦
马上就到元旦了
四川省交通运输厅发布
元旦四川交通出行指南
有出行计划的小伙伴注意
2026年元旦假期高速公路通行不免费
另外
哪些路段、哪些时段最拥堵?
一起来看






















编辑:余凤
责任编辑:陈翠
编审:张宏彦
Copyright © 2006-2024 WWW.ZGM.CN 自贡网 All Rights Reserved. 自贡日报社 主办
地址:四川省自贡市汇川路1240号自贡报业大楼 电话:0813-8220769 8220773 邮箱:webmaster@zgm.cn
互联网新闻信息服务许可证编号:51120190016 蜀ICP备11013724号 川公网安备51030002000105号
信息网络传播视听节目许可证编号:1-23-3-2-0008
涉本网站网络内容从业人员违法违规行为举报电话:0813-8220769 网络内容从业人员违法违规行为举报
涉未成年人投诉举报电话:0813-8220770 电子邮箱:wcn@zgm.cn | 涉互联网算法推荐专项举报渠道
中国互联网举报中心举报电话: 12377 | 涉本网站违法和不良信息举报电话:0813-8220770 | 涉企举报专区
食品安全投诉举报电话:0813-2988060 电子邮箱:zgsscjgjyjk@163.com

0